首页
产品展示
宏康HYCON
西安华泰
创芯微ICM
英集芯
奥康银华Oakinfo
理光Ricoh
特价库存
代理品牌
奥康银华Oakinfo
紘康HYCON
西安华泰Huatech
英集芯INJOINIC
解决方案
锂电池保护方案
英集芯无线充电方案
新闻资讯
行业动态
公司新闻
产品资讯
关于我们
公司简介
企业文化
发展历程
典型客户
员工风采
联系我们
联系我们
人才招聘
搜索
首页
产品展示
宏康HYCON
西安华泰
创芯微ICM
英集芯
奥康银华Oakinfo
理光Ricoh
特价库存
代理品牌
解决方案
锂电池保护方案
英集芯无线充电方案
新闻资讯
行业动态
公司新闻
产品资讯
关于我们
公司简介
企业文化
发展历程
典型客户
员工风采
联系我们
联系我们
人才招聘
首页
-
应用领域
锂电池保护方案
英集芯无线充电方案
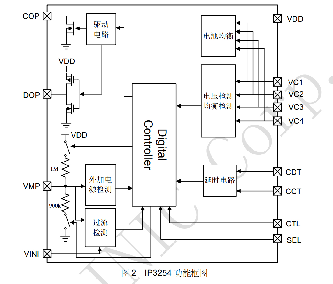
IP3254电路原理图
IP3254均衡电路示意图
HY4145 Single Cell Li+ Battery Gauge IC with Protection
HY4222 1-to-3 Cell Li+ Battery Gauge IC with Direct Connection
关于我们
公司简介
企业文化
发展历程
典型客户
员工风采
产品中心
宏康HYCON
西安华泰
创芯微ICM
英集芯
奥康银华Oakinfo
理光Ricoh
特价库存
解决方案
锂电池保护方案
英集芯无线充电方案
联系我们
地址:深圳市罗湖区深南东路文华大厦东座20D
电话:
0755-83372651
邮箱:
sales@icfine.cn
关注我们
微信扫一扫
Copyright © 2022 深圳市赛帆科技有限公司 All right reserved
技术支持:
飞尚网络
-
深圳网站建设
在线咨询
联系热线
0755-83372651
服务热线(早8:00-凌晨1:00)
关注我们
置顶